Vero Edgecam 2018 R2下载
中文破解版- 软件大小:4.66 GB
- 更新日期:2018-06-18
- 软件语言:英文
- 软件类别:3D/CAD
- 软件授权:免费软件
- 软件官网:未知
- 适用平台:WinXP, Win7, Win8, Win10, WinAll
- 软件厂商:
软件介绍人气软件相关文章网友评论下载地址
Vero Edgecam 2018 R2破解版是一款功能强大的加工软件,可以帮助您在设计零件以及加工零件的时候提供最好的设计方案,这款软件在CAM领域是非常著名的,该软件可以兼容到多款CAD软件使用,大部分零件模型都是可以加载到软件二次开发的,本次提供的就是官方发布的最新版本Vero Edgecam 2018 R2,现在允许将零件插入旋转的目标位置,使用户能够以不同的方式安排事情,这意味着零件可以旋转,并且发动机将确保基准与机器轴线正确对齐以便输出,为大型车间和多台机器提供更大的灵活性,允许用户使用正确的机器快速重新创建装配,新版的功能很多,需要的朋友赶快下载吧!

新版功能
Edgecam 2018 R2
2018 R2版本包含54项新增功能或增强功能,可提高生产商使用各种切割技术和加工策略的效率。
预钻接近粗加工循环
“预钻”方法策略的处理方式在Roughing循环中得到了显着改善。 Edgecam 2018 R2自动创建钻孔位置并保持钻削刀具路径与粗加工循环相关联,而不是手动创建钻孔位置,这有时很耗时。
只需激活该命令,用户就可以在孔周期内部署多层次和深度功能,自动找到钻井周期的最佳入口位置。
延长引线参数粗转周期
粗转周期包括几个新的引导参数,允许用户使用切向电弧滚入和滑出每个切口。可以创建双向刀具路径,使循环与山特维克的CoroTurn®Prime车削刀片配合使用。采用这些方法可以显着节省时间并减少刀具磨损。
此外,通过自动消除工具和尾座之间的任何潜在碰撞,该循环的碰撞检测能力得到了扩展。
Edgecam检测
Edgecam检测模块的演进继续进行了14项增强,包括使用Code Wizard进行完整的后处理器支持。
主要项目包括引入与机床通信的NC网关,以及允许对齐工件的“最佳配合”计算。除了新的“Inspect Rectangle”功能外,“选项”和“检查刀具路径”对话框还包含新功能。用户现在可以同时影响工件基准和刀具偏置,并从NC输出和检查报告中查看状态。
分析循环性能和功能改进
通过对刀具路径算法的改进,Edgecam 2018 R2通过“Pick Solid Faces”功能提供了显着的性能改进。由于循环收集刀具路径计算数据的方式,可以节省50%以上的时间。
用户在使用Multi-Pass功能时也会获得更多优势,因为现在支持螺旋功能的策略。
Edgecam设计师
Edgecam Designer的2D绘图模块在Designer文件中创建3D模型的视图和部分。功能包括动态视图创建,阴影和线框视图,固定和可变部分,详细视图和爆发。当对3D模型进行更改时,可以更新2D图形及其关联维度。
Edgecam Designer中的许多素描和建模增强功能包括Active Sketch Plane,它可以将线框直接创建到实体和表面模型上,而无需使用工作平面。
此外,现在可以创建固体和表面模型的投影面积,新的分析功能可以计算诸如面积,体积,周长和重心等方面。
从Wireframe创建特征
通过将线条和弧线数据转换为实体特征,Edgecam 2018 R2现在释放了部署通常无法创建特征的工作流程策略的功能。一旦加工完成,可以编辑新功能并且刀具路径将保持关联。
螺纹铣刀增强
在铣削和车削环境中都可以找到,螺纹铣削循环已得到增强,可以实现更近的刀具路径控制和更大的灵活性。五个新参数允许用户部署'peck'和'multi-pass'刀具路径。这在加工硬质材料或需要更好的表面处理时特别有用。
Lead选项卡中的其他新选项可以进一步控制刀具路径排序。
3D旋转模式下可用的3D铣削循环
在铣削/转弯环境中的3D铣削循环现在可以在工作旋转模式下使用。以前,这些周期仅限于平面模式。这种增强功能不仅可以解锁通常不可用的七个铣削循环,而且还可以让用户克服机床限制问题,从而提供更大的灵活性。“
机器模拟器多重增强
当被迫使用相同的工具编号,但对于不同的工具时,车削环境中的编程人员现在可以使用“替换激活工具”功能,因此模拟器在回放过程中将只在刀塔上显示单个工具。用户现在可以通过使用新的“简化实体铣刀”命令来提高播放性能。当使用复杂的实体模型刀具时,该功能通过将轮廓转换为轮廓来简化轮廓。
多用户体验增强
一个很好的例子是Edgecam 2018 R2的'首选项'部分中的三个增强功能。用户现在可以选择通过简单地使用新的“自动创建工具包”复选框来激活工具包。
大小:3.2 GB版本:2018R1 破解版环境:WinXP, Win7, Win8, Win10, WinAll
软件特色
1.提供了更好的粗加工循环功能
2.支持新的新型轻量级3D模型格式
3.支持新的正确代码和更准确的循环时间计算
4.可以全面编辑手动创建的铣削功能
5.新的“调整弧进给率”命令得到改进
6.可以根据需要添加额外的剪切以提高准确性
7.可以显示一个全新的加工环境
8.支持完整的机床加工方式以及切割的命令控制
9.支持对零件进行钻孔设计
10.支持双主轴分析你的零件以及几何图形
11.Edgecam将不会自动重新生成剩余的指令
安装方法
1、下载以后将软件的压缩包数据全部解压,软件有4.66GB,需要10GB的空间解压

2、解压以后打开OreEd18.R2SU1文件夹,里面是主程序

3、继续打开Vero Edgecam 2018 R2 SU1,可以得到一个zip文件

4、将EC2018R2SU1_English_DVD_Image.zip解压出来,解压完毕就可以找到安装程序

5、打开EC2018R2SU1_English_DVD_Image文件夹,找到Edgecam

6、双击启动setup.exe直接安装

7、这是软件的安装协议界面,点击接受协议

8、安装地址是C:Program FilesVero SoftwareEdgecam 2018 R2,点击下一步

9、这里使用典型安装就可以了

10、提示软件的快捷方式,设置为Edgecam 2018 R2,点击下一步
11、加工环境设置,可以默认官方的选择,也可以安装自己的需要调整

12、此 Vero 客户使用经验改善计划, 是一个完全自愿的计划, 主旨在帮助 Vero 改进其软体应用. 没有任何中断, 此程式将收集一些关于电脑的硬体及如何使用我们的软体.

13、以及准备好将软件安装到您的电脑,点击安装

14、现在就是等待软件安装结束了,由于软件的体积很大,所有需要安装一段时间

15、提示软件已经安装完成,随后退出软件

破解方法
1、打开 license文件夹,里面是软件的破解补丁,复制lservrc

2、替换C:ProgramDataVero SoftwareclsN14--1JR8NFT75SCPNAL地址下的源程序

3、找不到ProgramData文件夹的朋友可以点击查看,勾选隐藏项目

4、打开桌面上安装的Edgecam 2018 R2 Launcher程序,双击启动

5、这里就是软件的主要界面了,可以在这里查看新版的全部功能

使用说明
以前,在Edgecam中,螺纹车削只能通过螺纹刀具才能实现。
但是,由于螺纹形状具有各种形状和尺寸,我们现在允许该循环与任何转向工具类型一起使用。
该示例显示了用开槽工具形成的方形螺纹。

首选项已添加到“首选项”对话框的“工具库”选项卡中。
这些“作业/工具包更新”首选项使用户能够控制从Edgecam更新作业/工具包时的行为。
默认行为是每次向Job / Toolkit添加或删除工具时提示,但用户现在可以使用已添加的四个首选项来控制此行为。

“首选项”已添加到“首选项”对话框的“工具库”选项卡,以在选择没有关联技术的工具时输出警告。
当所选工具没有相关技术时,用户需要被告知,以便他们可以手动设置这些工具的速度,进给和切削深度值

选项不能自动创建新的工具包
以前,每次用户创建一个序列时,创建序列创建工具包,如果他们不使用ToolStore可能会导致问题。
对于此版本,新的“自动创建工具包”首选项已添加到“首选项”对话框的默认为打开的“工具库”选项卡中。 如果未选中此选项,则在选择帖子时,Edgecam默认不会创建新的工具包。

新的鼠标控制
对于这个版本,在首选项对话框的界面选项卡中添加了一个新的使用Vero鼠标控件首选项。
选中此项即可使用与其他Vero产品共享的鼠标控件。 Edgecam用户的差异在以下列表中突出显示:

“移动对话”命令现在包括“技术”修改器
“技术”下拉菜单已添加到“移动对话”命令中:“移动类型”设置为“Feed”时激活。启用与该工具关联的技术参数以填充“速度”和“进纸”字段。

功能仅查找返回转动功能
对于此版本,我们添加了一个新的“仅返回功能”选项以转入特征查找。 这对于仅需要后转功能的副主轴设置很有用:添加了新选项以控制返回功能的开始和结束位置。 要查找正面和背面功能,请取消选中仅正面功能和仅背面功能复选框。

分析 - 多个XY偏移通过螺旋
对于这个版本,我们已经实现了在多个xy偏移路径上选择Helical的选项:在这个阶段,支持只有具有精确几何图形的垂直墙。 如果输入的几何图形不适合Multi Pass Helical,则会显示警告,并且生成的刀具路径将变为平面。 注意:在以前的版本中,当“常规”选项卡上设置了“多个传递”时,“深度”选项卡上的“螺旋”选项不可用。

分析 - 不允许使用CRC =几何的锥形工具进行分析
在某些几何图形上,使用CRC补偿=几何图形的锥形工具进行剖面分析可以导致后向偏移路径与自身相交,从而导致后向偏移路径与图像中显示的中心线路径具有不同数量的元素。

尾料的粗转 - 避免碰撞
粗翻转周期已增强,以碰撞检查尾座。
碰撞检查尾座选项已被添加到控制选项卡上的高级选项,以防止刀具与尾座碰撞:更新夹具中的夹具偏置(常规选项卡),以确定刀具和尾座之间的最小允许间隙距离。

在Edgecam中,使用移动尾座命令控制尾座。 粗加工刀具路径被修剪到尾座边界+任何夹具偏移。 注意:尾座需要在代码向导中定义为机器的一部分; 不支持仅仅是夹具的尾座。

粗加工循环 - 切入进刀和预钻孔位置
粗加工循环已得到加强,可以生成预钻位置并在这些位置上钻进。
将“接近类型”设置为“预钻”并选择“生成预钻线”时,假定钻孔已钻好,则粗加工循环将在预钻位置处钻入。必须指定一个安全距离值,以避免快速移动到钻尖角度留下的其余材料中。
在粗加工循环产生预钻孔线组之后,用户可以在粗加工之前插入一个钻孔循环来钻孔这些;选择直径略大于粗加工的钻头。在孔循环中:在过滤选项卡上选择垂直线。检查深度选项卡上的多级和多级深度;水平和深度取自组中的每一行元素;为Level和Depth设置一个零值。

注意:如果粗加工循环被修改,预钻组可以改变;将显示一条消息,建议任何相关的预钻孔循环需要重新生成以保持与粗加工相关联。在同一个CPL上的多个预钻组可以在一个循环中钻取。需要单独的孔循环来在多个CPL上钻取组,因为当输入几何体是线框时,孔循环不能自动索引

主要优势
4轴和5轴同时加工相比传统的索引3轴加工提供了关键优势:
通过在一个设置中加工复杂的组件来缩短循环时间。 另外,通过消除设置之间的定位误差,可以显着提高尺寸精度。
改进的表面光洁度和延长的刀具寿命可以通过定向刀具来始终保持最佳的刀具与零件的接触来实现。通过倾斜刀具或零件,改进了对下切口和深口袋的使用,可以使用更短的系列刀具, 次级装置。减少夹具,因为刀具可以以任何所需的角度呈现给部件。
5轴定位。 5轴机床也可以进行5轴定位,也称为3 + 2。这是使用3轴线性运动和2轴旋转运动的组合定位组件的位置。然后可以将标准3轴加工方法应用到朝向主轴的部件面上。这些刀具路径也可能应用3到5轴转换。
刀具路径控制。 5轴刀具路径可能会导致机床的大幅度运动,从部件上的非常小的切削。这些运动会对零件和机器造成严重损坏。 Edgecam提供避免碰撞的方法,其中检查切割器和支架是否发生碰撞,以及施加必要的倾斜以远离潜在的碰撞区域。

逆时间进给控制是为了确保切削刃尖端的进给速度不会缓慢或停顿,因为切削刃的小运动会导致机床的大幅度运动。逆时间进给允许指定的距离在指定的时间内移动刀具,这可确保刀尖运动正确,机床运动将根据情况进行补偿
m&h探测系统
Edgecam支持m&h测头。用户可以通过六个独立的测量循环来测量工件并模拟探针运动。每个周期都增加了八项新功能,从而提供更广泛的检验数据选择。
探测
从ToolStore中选择一个探针。有多种探头可供选择,或者您可以创建自己的主体,扩展和探针手写笔组合。
探头表面循环
使用此循环检测表面的位置,并通过与预期位置的偏差更新机器的当前数据。创建循环时,选择曲面上的一个点。
探测第四轴周期
使用此循环测量曲面的斜率,并通过与期望斜率的偏差更新机器第4根轴的旋转。创建循环时,选择曲面上的两个点

探针进给
受保护的定位移动到安全探测位置。如果在受保护的定位移动过程中存在探头触发,则会发生紧急停止,并在屏幕上显示错误消息。
周期提供了多种方式来触摸零件,并建立可用于各种功能(如下)的点(如更新基准点,检查位置或尺寸)。
探测角周期
使用此循环测量内角或外角,并通过偏离预期位置来更新当前数据。
探头钻孔/凸台循环
使用此循环检测圆形零件的位置,并通过偏离预期位置来更新机器的当前数据。创建循环时,在孔/凸台上选择一个弧。由此得出中心位置和直径。
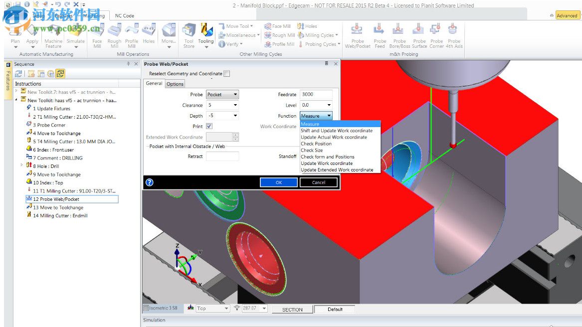
探测Web / Pocket循环
使用此循环检测卷筒纸或纸袋的位置,并通过偏离预期位置来更新机器的当前数据。创建循环时,您可以选择腹板两侧的两个点或者口袋的相对墙壁上的两个点。

更新日志
分析 - 不允许使用CRC =几何的锥形工具进行分析
在某些几何图形上,使用CRC补偿=几何图形的锥形工具进行剖面分析可以导致后向偏移路径与自身相交,从而导致后向偏移路径与图像中显示的中心线路径具有不同数量的元素。
在这种情况下,机器将沿着后部偏置路径并直接穿过零件。
模拟器模拟中心线路径,因此这种情况很容易被忽略。
因此,当使用锥形工具进行分析时,我们不允许CRC补偿=几何。
当检测到这种组合时,将显示屏幕消息,指出CRC补偿=几何不是锥形工具的有效选项,并且将要求用户选择CRC补偿=无或CRC补偿=中心线; 这样的情况是不容错过的。

分析 - 实体面部表现改善
分析循环已得到改进,以优化用户在拾取实体模型的面时用于计算刀具路径的数据。
以前和通常的方法是收集整个模型几何图形,以便循环可以安全地计算不会在选定面外部模糊图像的链接。
此方法已经过审查并进行了更改,以减少收集和用于计算的数据量。 链接仍然是安全的,周期计算应该快得多,特别是在大型零件(模型)上。
降级因子 - 随着切割数量的增加,逐渐降低每个切割深度的因素。必须大于1(不必为整数)。
切割增量 - 指定刀具在每次切割时沿切割方向移动的距离。如果切割因子不是1.0,那么由于刀具路径的深度增加,切割增量仅代表第一个切割深度。
最终增量 - 指定最后一个切割增量。每次通过的实际剪切增量都是从剪切增量和最终增量中插入的。
弹簧剪切 - 指定使用弹簧深度至总深度进行的精加工数量。这允许工具或工件中的任何“弹簧”。
弹簧深度 - 指定每个弹簧剪切的材料深度。注意:传递数量和切割增量是互斥的。

其他改进
矩形功能“矩形”功能已实施。 要创建此功能,用户只需选取两个垂直面即可。,
检查日志文件以完成的功能Heidenhain控制器没有删除文件的功能,因此会继续写入同一文件。 如果会话失败,结果文件可能有多个数据集,其中一些数据集不完整。 因此,在此发行版中,不完整的周期将被忽略,并且将处理包含结果数据片段和完整结果数据的日志文件。
读取带小数点浮点数的结果文件有些控制器输出小于0.01微米的数值作为带小数点浮点数的数值,例如0.565678EX-7。 在此版本中,该值将被检测并视为0。
带有受保护移动的检查周期在此版本中,可以为间隙/水平和探针触摸移动以下的链接设置不同的进给率。
添加墓碑'种子'部分
以前,墓碑方法要求用户手动打开“种子”文件,然后在其上插入部件以创建墓碑组件。一旦完成,用户有责任正确保存该作业,并有可能丢失“种子”文件,这可能非常耗时。
在此版本中,模块已得到增强,现在第一步是插入墓碑('seed')文件。只有在完成后,用户才能够继续进行组装。这也强制保存,以防止意外覆盖珍贵的“种子”文件。
启动插入的部件进行编辑
一旦用户完成装配并应用墓碑,模块现在允许从浏览器内部编辑部件。这将为该特定部分启动一个新的Edgecam会议,以便用户根据需要进行编辑。
注意:零件需要在原始位置(在插入墓碑时)可用,否则不能编辑。儿童不能被编辑,因为他们是可以编辑的父母部分的实例。要编辑零件,请在浏览器中选择“父母”,然后启用“编辑”按钮。
下载地址
-
Vero Edgecam 2018 R2下载 中文破解版
其他版本下载
- 查看详情solidworks2020中文破解版 附安装教程15.9 GB简体中文19-10-11
- 查看详情pyrosim2019破解版 2019.2 附安装教程369 MB简体中文19-10-06
- 查看详情caxa cad电子图板2020破解版 20.0 64位32位 附安装教程850 MB简体中文20-01-09
- 查看详情siemens simcenter amesim 2019.1 破解版6.73 GB简体中文19-10-30
- 查看详情BetterWMF 2019 7.40 汉化破解版3.26 MB简体中文19-12-24
- 查看详情siemens solid edge 2020中文破解版 附安装教程5.37 GB简体中文19-10-30
- 查看详情Autodesk Navisworks Manage2020破解版 附安装教程2.57 GB简体中文19-12-24
- 查看详情pathfinder2019破解版 2019.2 免费版313 MB简体中文19-10-08
- 查看详情CAXA CAM线切割 2019 官方版387 MB简体中文19-10-17
- 查看详情msc marc 2019 64位中文破解版 附安装教程860 MB简体中文19-10-30
人气软件

sketchup pro 2019中文破解版204 MB
/简体中文
keyshot pro中文破解版755 MB
/简体中文
NI LabView 2018下载(附安装教程)1.7 GB
/简体中文
AutoCAD2018 32/64位中文版下载(附安装教程)2.25 GB
/简体中文
Zemax OpticStudio(光学设计软件)656 MB
/英文
乱刀去教育版(含使用方法)895 KB
/简体中文
solidworks2020中文破解版15.9 GB
/简体中文
mastercam 2017下载(附安装教程)2.16 GB
/多国语言
ptc creo 4.0 m050 64位下载(附安装教程)5.28 GB
/简体中文381 MB
/简体中文
相关文章
网友评论共0条

msteel结构工具箱32位/64位下载 2020.03.15 官方最新版
RealityCapture(3D模型扫描制作软件) 1.0.3 官方版
boson netsim下载(附安装教程) 10.8 免费版
MMD模型修改工具(PMXEditor) 0.2.2.2 最新版
caxa cad电子图板2020破解版 20.0 64位32位 附安装教程








精彩评论