Autodesk Revit 2017 族样板单独下载
简体中文版- 软件大小:29.7 MB
- 更新日期:2017-05-20
- 软件语言:简体中文
- 软件类别:媒体其它
- 软件授权:免费软件
- 软件官网:未知
- 适用平台:WinXP, Win7, Win8, Win10, WinAll
- 软件厂商:
软件介绍人气软件相关文章网友评论下载地址
revit2017族样板是款简单实用的REVIT2017不可缺少的样板文件;大家这进行使用REVIT2017或者安装的时候,需要进行随时的保持网络的流畅,不然就会出现样板缺少或者族库样板短缺等情况,下载成功之后,只需要将样板进行导入Revit2017既可以使用,需要的朋友赶快这河东软件园将Autodesk Revit 2017 族样板单独下载来使用试试吧,相信一定不会后悔!

软件功能
1、Revit客户端
Revit客户端提供了和Revit的无缝集成,在Revit的基础上,通过提供上传,下载,加载,同步等功能,让使用者可以方便地与族库系统进行沟通;通过对参数的管理,以及模型的3D展示,可以更方便的操作目标族文件。
2、Web端族库
对于族库系统的管理,可以通过简单的脱离Revit的方式来进行。提供了包括用户管理,日志管理,统计中心,部门管理,节点管理等功能。
3、族库的维护
提供了备份和恢复的功能,可以便捷的实现对数据库以及文件服务器的备份和恢复;另外在族文件修改或升级后进行更新提示
4、族库内容的保护
族文件进入到族库系统中,可以通过不同级别的加密策略,对文件进行很好的保护,保证了文件的关键信息不被泄露。
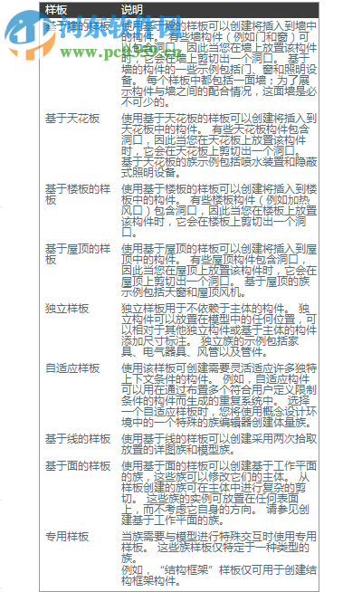
样板类型
阅读下面有关样板的说明,以确定哪种样板最能满足您的需要。

决定要使用的样板
不要按类别限制对族样板的选择。 选择样板时,请选择主体样式或需要的行为,然后更改类别以匹配所需的族类型。 另外,某些类型的族需要特定的族样板才能正常运行。

安装方法
1、族样板安装
解压后将chinese文件夹拷贝至:

2、项目样板安装:
解压后将china文件夹拷贝至:

3、族库安装:
解压后将china文件夹拷贝至:

安装说明
1、运行Revit 2017安装包,选择解压目录,目录不要带有中文字符,解压需要5.77GB空间
2、解压完毕后自动弹出安装界面,字体默认中文,点击“安装”
3、选择“我同意”接受用户协议,点击下一步
4、选择安装功能以及安装目录,点击“安装”
5、等待安装完成
6、运行桌面Revit 2017快捷方式,点击“输入序列号”
7、点击“激活”
9、输入序列号“066-066666666”,输入密钥“829I1”
10、以管理员身份打开“Revit 2017”注册机,点击“Patch”
11、将“申请码”复制到注册机的第一项中,点击“Generate”,生成激活码
12、点击“我具有Autodesk提供的激活码”将生成的激活码复制到入内,点击NEXT
13、Revit 2017破解版安装完成,大家可以开始体验啦
常见问题
有些同学可能因为安装了官方的不带离线包版本导致安装完成后软件缺失对应创建项目的项目样板、新建族的族样板、以及大量的官方自带族库!

问题原因:
1、采用了官方的不带离线安装包的程序安装
2、安装过程断网或网络环境不好导致安装过程下载内容包失败
解决方法:
将已经安装程序卸载、然后下载带离线包的安装包安装
或下载族库、样板文件到本地然后配置“设置选项”
下载地址
-
Autodesk Revit 2017 族样板单独下载 简体中文版
其他版本下载
- 查看详情erwin 7.3 汉化中文版 官方版(含注册码)400 MB简体中文17-04-14
- 查看详情Empty Folder Nuker下载(空文件夹清除工具) 1.3 中文免费版148 KB简体中文17-03-09
- 查看详情revit2017族库 简体中文版641 MB简体中文17-05-20
- 查看详情sybase数据库 16.0 官网中文企业版1.15 GB简体中文16-10-11
- 查看详情MssqlServer 2008(SQL2008) 官方简体中文免费版4.71 GB简体中文17-04-13
- 查看详情bootthink(多系统引导工具) 2.5.2 官方最新版17.19 MB简体中文16-09-30
- 查看详情sql compare 下载 (数据库比较同步工具) 10.4.8.87 完整版13.9 MB简体中文17-02-23
- 查看详情acronis true image2018(克隆与恢复软件) 22.3.1.9207 中文版1013.76 MB简体中文17-08-29
- 查看详情BestSync 2017(文件备份软件) 12.0.0.2 特别版11.3 MB简体中文16-12-27
- 查看详情Auto Backup(自动备份软件) 2.4.3.1013 官方版1.74 MB英文18-05-14
人气软件

Adobe Media Encoder CC 20191.16 GB
/简体中文
学校铃声音乐(校园铃声mp3)33.53 MB
/简体中文
佳能单反相机快门次数查询工具(EOSMsg)10.9 MB
/简体中文
班迪录屏注册机下载(附使用方法)18.9 MB
/英文114 MB
/简体中文
smoothvideo project 汉化中文版9.13 MB
/简体中文13.8 MB
/简体中文
LAV Filters(DirectShow解码器)12.29 MB
/英文5.27 MB
/简体中文
Duplicate Video Remover(重复视频文件查找工具)22.7 MB
/简体中文
相关文章
网友评论共0条

泡泡字幕机for premiere(附使用教程) 3.2.0 免费版
JRiver Media Center(多功能媒体管理软件) 25.0.93 中文破解版















精彩评论