神速阿里巴巴图片下载器-神速图片下载器 2.77 免费版 - 河东下载站

河东软件园:绿色免费的软件下载站! 最新软件|软件分类|软件专题|软件发布

所在位置:首页 > 网络软件 > 下载工具 > 神速阿里巴巴图片下载器 2.77 免费版

神速阿里巴巴图片下载器

 2.77 免费版
  • 软件大小:6.28 MB
  • 更新日期:2020-04-08
  • 软件语言:简体中文
  • 软件类别:下载工具
  • 软件授权:免费版
  • 软件官网:
  • 适用平台:WinXP, Win7, Win8, Win10, WinAll
  • 软件厂商:

8.8
软件评分

本地下载文件大小:6.28 MB 高速下载需下载高速下载器,提速50%

软件介绍人气软件相关文章网友评论下载地址

为您推荐:下载工具

  神速阿里巴巴图片下载器是款专门针对做微商的朋友进行研发推出的图片采集器;通过这款软件,用户可以快速的进行下载您需要商品的信息,包括了首图、价格、所在地等,而且下载的图片还可进行自动的分类,使您这进行管理的时候更加的方便;软件还可以选择下载模式,让您的下载更加的随心所欲,也更加的专业;软件的使用简单,操作方便,需要的朋友赶快将神速图片下载器破解版下载使用收藏吧!

神速阿里巴巴图片下载器

软件功能

  1、支持许多主流的网站图片的下载采集,包括了阿里巴巴、淘宝网站等

  2、支持选择采集的模式包括了全店商品图片、单个商品图片采集

  3、还可以对产品的图片颜色进行选择、宝贝详情

  4、而且下载的图片还是自动的进行分类,使您这进行使用的时候,更加的轻松

  5、支持对产品进行支持查询所在地、价格等

软件特色

  可以快速采集阿里巴巴,淘宝网,天猫商城的图片的阿里巴巴图片下载器

  其中包含宝贝主图,颜色分类,宝贝详情图

  并可一键下载图片,软件操作简单,解压即用

  时下互联网常用的下载工具软件之一,该软件纯绿色免费无毒,请放心使用

  需要的朋友赶快这河东软件园下载使用

  使用方法

  1、下载文件找到"ssalbbtpxzq.exe"双击运行,进入软件界面;

神速阿里巴巴图片下载器

  2、进入软件的主界面,出现下图登录界面,如下图;

神速阿里巴巴图片下载器

  3、软件的注册界面,包括了用户账号、用户密码、确认密码、用户邮箱;

神速阿里巴巴图片下载器

  4、登录成功,进入软件的主界面,包括了阿里巴巴、淘宝网、天猫商城、阿里国际、速卖通等;

神速阿里巴巴图片下载器

  5、专业模式包括了淘宝网、天猫商城、阿里巴巴、百度一下、计算器等;

神速阿里巴巴图片下载器

  6、教程专区包括了经典模式基本的使用教程、软件常见问题及解决办法进行观看、专业模式基本的使用教程点击观看;

神速阿里巴巴图片下载器

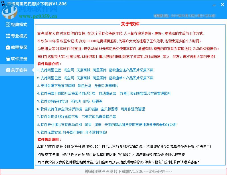
  7、关于软件包括了软件的介绍、功能介绍、软件售后介绍;

神速阿里巴巴图片下载器

更新内容

  优化软件界面

  除优化阿里巴巴图片下载参数外

  软件全面支持淘宝网图片下载

  天猫商城图片下载

下载地址

  • 神速阿里巴巴图片下载器 2.77 免费版

    本地高速下载

人气软件

网友评论0

发表评论

您的评论需要经过审核才能显示

精彩评论

最新评论

盖楼回复X

(您的评论需要经过审核才能显示)