16g101-3图集
pdf电子版软件介绍人气软件相关文章网友评论
16g101-3图集电子版是建筑常用的图纸,用户在设计建筑图的时候需要按照规范编辑参数,这里小编推荐的是PDF版本,通过文本的方式查看图集内容,并且附加详细的文字介绍以及参数说明,您只需要打开PDF就可以查看对应的建筑图纸设计规范,让用户可以设计出标准的图纸,如果您对建筑图纸设计规范不是非常了解,可以下载这款16g101-3图集pdf电子版查看平面整体表示方法制图规则和构造详图!

图集简介
16G101-3《混凝土结构施工图平面整体表示方法制图规则和构造详图(独立基础、条形基础、形基础、桩基础)》是对11G101-3《混凝土结构施工图平面整体表示方法制图规则和构造详图(独立基础、条形基础、筏形基础及桩基承台)》的修编本次修编按GB18306-2015《中国地震动参数区划图》GB50011-2010《建筑抗震设计规范》及2016年局部修订、GB50010-2010《混凝土结构设计规范》(2015版)等新标准,结合近年来工程实践对图集提出的反馈意见,对图集原有内容进行了系统的梳理、修订,同时考虑实际工程应用需要又新增了混凝土灌注桩等内容。
本图集适用于各类结构类型下现浇混凝土独立基础、条形基础、筏形基础(分为梁板式和平板式)及桩基础施工图设计图集中包括常用的现浇混凝土独立基础、条形基础、筏形基础(分为梁板式和平板式)及桩基础的平面整体表示方法制图规则和构造详图两大部分内容。
目录介绍
第一部分 平法制图规则
1 总则
2 独立基础平法施工图制图规则
2.1 独立基础平法施工图的表示方法
2.2 独立基础编号
2.3 独立基础的平面注写方式
独立基础平法施工图平面注写方式示例
2.4 独立基础的截面注写方式
2.5 其他
3 条形基础平法施工图制图规则
3.1 条形基础平法施工图的表示方法
3.2 条形基础编号
3.3 基础梁的平面注写方式
3.4 基础梁底部非贯通纵筋的长度规定
3.5 条形基础底板的平面注写方式
条形基础平法施工图平面注写方式示例
3.6 条形基础的截面注写方式
3.7 其他
4 梁板式筏形基础平法施工图制图规则
4.1 梁板式筏形基础平法施工图的表示方法
4.2 梁板式筏形基础构件的类型与编号
4.3 基础主梁与基础次梁的平面注写方式
4.4 基础梁底部非贯通纵筋的长度规定
4.5 梁板式筏形基础平板的平面注写方式
4.6 其他
基础主梁JL和基础次梁JCL标注图示
梁板式筏形基础平板LPB标注图示
5 平板式筏形基础平法施工图制图规则
5.1 平板式筏形基础平法施工图的表示方法
5.2 平板式筏形基础构件的类型与编号
5.3 柱下板带、跨中板带的平面注写方式
5.4 平板式筏形基础平板BPB的平面注写方式
5.5 其他
柱下板带ZXB与跨中板带KZB标注图示
平板式筏形基础平板BPB标注图示
6 桩基础平法施工图制图规则
6.1 灌注桩平法施工图的表示方法
6.2 列表注写方式
6.3 平面注写方式
6.4 桩基承台平法施工图的表示方法
6.5 桩基承台编号
6.6 独立承台的平面注写方式
6.7 承台梁的平面注写方式
6.8 桩基承台的截面注写方式
6.9 其他
7 基础相关构造制图规则
7.1 相关构造类型与表示方法
7.2 相关构造平法施工图制图规则
7.3 其他
第二部分 标准构造详图
混凝土结构的环境类别 混凝土保护层的最小厚度
受拉钢筋基本锚团长度lab 抗震设计时受拉钢筋基本锚固长度labE 钢筋弯折的弯弧内直径D
受拉钢筋锚固长度ιa 受拉钢筋抗震锚固长度laE
纵向钢筋弯钩与机械锚固形式 纵向受力钢筋搭接区箍筋构造 纵向钢筋的连接
纵向受拉钢筋搭接长度ιι
纵向受拉钢筋抗震搭接长度lιE
箍筋及拉筋弯钩构造 基础梁箍筋复合方式 非接触纵向钢筋搭接构造
墙身竖向分布钢筋在基础中构造
边缘构件纵向钢筋在基础中构造
柱纵向钢筋在基础中构造
独立基础DJj、DJp 、BJj、BJp底板配筋构造
双柱普通独立基础底部与顶部配筋构造
设置基础梁的双柱普通独立基础配筋构造
独立基础底板配筋长度减短10%构造
杯口和双杯口独立基础构造
高杯口独立基础配筋构造
双高杯口独立基础配筋构造
单柱带短柱独立基础配筋构造
双柱带短柱独立基础配筋构造
条形基础底板配筋构造(一)
条形基础底板配筋构造(二)
条形基础板底不平构造 条形基础底板配筋长度减短10%构造
基础梁JL纵向钢筋与箍筋构造 附加箍筋构造附加(反扣)吊筋构造
基础梁JL配置两种箍筋构造 基础梁JL竖向加腋钢筋构造
梁板式筏形基础梁JL端部与外伸部位钢筋构造 条形基础梁JL端部与外伸部位钢筋构造
基础梁侧面构造纵筋和拉筋
基础梁JL梁底不平和变截面部位钢筋构造
基础梁JL与柱结合部侧腋构造
基础次梁JCL纵向钢筋与箍筋构造 基础次梁JCL端部外伸部位钢筋构造
基础次梁JCL竖向加腋钢筋构造 基础次梁JCL配置两种箍筋构造
基础次梁JCL梁底不平和变截面部位钢筋构造
梁板式筏形基础平板LPB钢筋构造
梁板式筏形基础平板LPB端部与外伸部位钢筋构造 梁板式筏形基础平板LPB变截面部位钢筋构造
平板式筏基柱下板带ZXB与跨中板带KZB纵向钢筋构造
平板式筏形基础平板BPB钢筋构造
平板式筏形基础平板(ZXB、KZB、BPB) 变截面部位钢筋构造
平板式筏形基础平板(ZXB、KZB、BPB) 端部与外伸部位钢筋构造
矩形承台CTj和CTp,配筋构造
等边三桩承台CTj配筋构造
等腰三桩承台CTj配筋构造
六边形承台CTj配筋构造
双柱联合承台底部与顶部配筋构造
墙下单排桩承台梁CTL配筋构造
墙下双排桩承台梁CTL配筋构造
灌注桩通长等截面配筋构造 灌注桩部分长度配筋构造
灌注桩通长变截面配筋构造 螺旋箍筋构造
钢筋混凝土灌注桩桩顶与承台连接构造
基础联系梁JLL配筋构造 搁置在基础上的非框架梁
基础底板后浇带HJD构造 基础梁后浇带HJD构造
后浇带HJD下抗水压垫层构造 后浇带HJD超前止水构造基坑JK构造
上柱墩SZD构造(棱台与棱柱形)
下柱墩XZD构造(倒棱台与倒棱柱形)
防水底板JB与各类基础的连接构造
窗井墙CJQ配筋构造
使用方法
1、下载以后直接打开16G101-3高清版.pdf使用,在任意PDF查看器查看建筑图纸

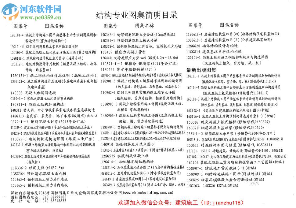
2、结构专业图集简明目录,混凝土结构施工图平面整体表示方法制图规则和构造详图(剪力墙边缘构件)

3、批准部门:中华人民共和国住房和城乡建设部
组织编制:中国建筑标准设计研究院

4、《混凝土结构施工图平面整体表示方法制图规则和构造详图。(独立基础、条形基础、筏形基础、桩基础)》编审名单

5、条形基础平法施工图平面注写方式示例,采用平面注写方式表达的条形基础设计施工图示意见

图集说明
1.本图集根据住房和城乡建设部建质函[2016]89号“关于印发《二一六年国家建筑标准设计编制工作计划》的通知”进行编制。
2.本图集是混凝土结构施工图采用建筑结构施工图平面整体设计方法的国家建筑标准设计图集。平法的表达形式,概括来讲,是把结构构件的尺寸和配筋等,按照平面整体表示方法制图规则,整体直接表达在各类构件的结构平面布置图上,再与标准构造详图相配合,即构成一套完整的结构设计施工图纸。
3.本图集标准构造详图的主要设计依据:《中国地震动参数区划图》GB18306-2015
《混凝土结构设计规范》(2015年版)GB50010-2010
《建筑抗震设计规范》及2016年局部修订GB50011-2010
《建筑地基基础设计规范》GB50007-2011
《高层建筑混凝土结构技术规程》JGJ3-2010
《建筑桩基技术规范》JGJ94-2008
《地下工程防水技术规范》GB50108-2008
《建筑结构制图标准》GB/T50105-2010
当依据的标准进行修订或有新的标准出版实施时,本图集与现行工程建设标准不符的内容、限制或淘汰的技术产品,视为无效。工程技术人员在参考使用时,应注意加以区分,并应对本图集相关内容进行复核后使用。
4.本图集包括常用的现浇混凝土独立基础、条形基础、筏形基础(分为梁板式和平板式)、桩基础的平法制图规则和标准构造详图两部分内容。
5.本图集适用于各种结构类型的现浇混凝土独立基础、条形基础、筏形基础(分为梁板式和平板式)及桩基础施工图设计°
6.本图集的制图规则,既是设计者完成平法施工图的依据,也是施工、监理人员准确理解和实施平法施工图的依据。
7.本图集中未包括的构造详图以及其他未尽事项,应由设计者另行设计。
8.当具体工程设计中需要对本图集的标准构造详图做某些变更,设计者应提供相应的变更内容。
9.本图集构造节点详图中钢筋,部分采用红色线条表示。
10.本图集中“中”仅表示钢筋直径,不表示钢筋强度级别。
11.本图集的尺寸以毫米(mm)为单位,标高以米(m)为单位。
下载地址
-
16g101-3图集 pdf电子版
人气软件

03s702钢筋混凝土化粪池图集12.3 MB
/简体中文
16g101-3图集45.9 MB
/简体中文
netty实战(带书签目录)12.9 MB
/简体中文
10s406建筑排水塑料管道安装图集3.6 MB
/简体中文
人月神话(32周年中文纪念版)30.3 MB
/简体中文
中国铁路地图下载1.21 MB
/简体中文
数据结构c++第3版(邓俊辉著)19.3 MB
/简体中文
java语言程序设计进阶篇原书第10版67.5 MB
/简体中文
python语言在abaqus中的应用35.1 MB
/简体中文
企业应用架构模式-[英]福勒著35.9 MB
/简体中文
相关文章
网友评论共2条

Wondershare MePub(EPUB电子书创建工具) 1.0.1 官方版





精彩评论