微信LWR
2.10 免费版- 软件大小:10.22 MB
- 更新日期:2019-06-17
- 软件语言:简体中文
- 软件类别:聊天通讯
- 软件授权:免费软件
- 软件官网:未知
- 适用平台:WinXP, Win7, Win8, Win10, WinAll
- 软件厂商:
软件介绍人气软件相关文章网友评论下载地址
微信LWR可以帮助用户活跃群气氛,软件界面提供用户中心、应用中心、数据管理、刷新内容、连接端口、用户协议等内容,你可以自己选择连接到微信的方式,可以参考软件界面提供的部分文字介绍内容配置管理群的方式,也可以在软件右上角查看官方提供的教程,本软件使用还是比较复杂的,用户可以打开官方的教程查看如何请求Lwr框架,也可以到官方Q群:200145783交流反馈!

软件功能
1、微信LWR可以在软件读取微信信息,当用户登录软件就可以查看自己的群
2、可以查看自己微信全部关注的公众号,也可以查看自己的好友
3、立即显示微信好友,可以在配置管理方式的时候直接运用设置内容
4、可以更方便管理群,支持在软件管理自己的好友以及多个群
5、可以活跃群气氛,可以添加共享的应用程序
6、在软件界面可以显示应用程序菜单,您可以添加自己喜欢的程序
7、支持消息查看,在软件发送指定的消息,在软件@成员
8、支持取通讯录列表(包括好友群公众号),支持取群成员列表wxid
软件特色
1、微信LWR功能很多,可以结合编程技术使用
2、可以在软件查看允许连接的端口,可以选择本地模式,可以选择服务器模式
3、支持HTTP开发,在软件输入需要回调的HTTP地址
4、支持TCP开发设置,在软件输入端口,随后启动服务
5、服务模式:需要放在服务器,通过公网Ip调用,即远程调用
6、用户可自行编写相关插件调用本软件提供的API功能
7、支持邀请加入群聊(40人以下直接拉)、邀请加入群聊链接(46人以上需要)
8、可以配置群成员踢人(群主)、加好友(权限)、删除好友(权限)
使用方法
1、打开微信LWR软件,显示在界面就是这样的,现在你可以开始管理自己的微信,用户需要打开微信

2、下方有一个启动功能,点击这里等待计几秒钟就可以弹出登录界面,登录以后就可以在软件管理微信

3、登录以后就可以在用户中心查看很多信息,可以在软件右边查看好友信息

4、本软件具体的功能用户可以自己查看官方的教程,小编并不会使用这款软件

5、点击更多就可以显示软件的使用教程,可以直接在软件打开官方教程地址

6、连接端口功能,在软件选择连接方式, 本软件暂时支持 HTTP、TCP、的方式来开发Plugin,右边的模式为Tcp和Http 协议开发的ip说明

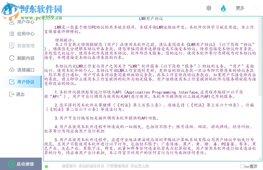
7、 LWR用户协议:LWR是一款基于微信PC协议的共享娱乐程序,本程序由LWR运维组开发。本软件仅供学习娱乐用途,本工作室保留最终解释

8、软件内容提示,您使用软件的日志自动在界面显示,当你需要查看记录的时候就可以刷新内容

9、可能是小编没有连接微信端口,所以无法查看应用中心,建议你到官方网站或者是官方群咨询如何使用

使用说明
2.0暂时支持tcp和http开发,两者传输json数据是一样的。如下介绍:

1.请求Lwr框架的数据内容如下
有些数据并不是必要的,所以可选可不选。比如私聊的时候不需要atid和atname,群聊@的时候就需要atid和atname(带@符号),凡是操作两个id的都需要填写atid,例如删除群成员,atid即为删除的wxid。
操作类型type:

暂时开放以上接口,其他接口暂时不开放,后 续考虑更新。
另外需要注意!!!
Http请求url为:http://ip:8083/lwr2server ,方式必须要为post,否则不处理。
TCP发出请求的数据需要在包头加上数据包长度,lwr框架才能解析。
TCP数据 = json数据包长度+json数据;?
2.开发者接收框架的数据
这里数据开发者需要解析处理。

sme:1表示自己发送?,0为其他人发送
recvId:自己登录的wxid
picDat:图片dat
val:未知值
消息类型type:
1 文本消息
3 图片消息
34 语音消息
37 好友确认消息
40 POSSIBLEFRIEND_MSG
42 共享名片
43 视频消息
47 动画表情
48 位置消息
49 分享链接
50 VOIPMSG
51 微信初始化消息
52 VOIPNOTIFY
53 VOIPINVITE
62 小视频
9999 SYSNOTICE
10000 系统消息
10002 撤回消息
更新日志
新增自动更新程序
新增WebSocket通信
增登录时间查看
优化软件整体稳定性
修改消息长度限制
下载地址
-
微信LWR 2.10 免费版
人气软件

土豆聊天(potato chat)47.59 MB
/简体中文
微信分身版电脑端运行方法19.4 MB
/简体中文
微信电脑版绿色版129 MB
/简体中文
微信WeTool管理软件下载50.7 MB
/简体中文
腾讯会议85.7 MB
/简体中文
telegram pc下载12.5 MB
/简体中文
微信电脑版107 MB
/简体中文
WEBOX(PC微信多开多功能工具)19.0 MB
/简体中文
eyebeam中文版下载7.77 MB
/简体中文
TeamViewer(电脑远程控制软件)24.9 MB
/简体中文
相关文章
网友评论共0条

游拍直播君(游拍PC端) 1.6.2 官方版
yy直播助手(YY游戏直播大厅) 4.1.1.0 官方最新版
钉钉 5.0.16.32 官方版











精彩评论