ExpressPCB Plus(电路板查看插件)
1.1.4 官方版- 软件大小:21.7 MB
- 更新日期:2018-12-19
- 软件语言:英文
- 软件类别:机械电子
- 软件授权:免费软件
- 软件官网:未知
- 适用平台:WinXP, Win7, Win8, Win10, WinAll
- 软件厂商:
软件介绍人气软件相关文章网友评论下载地址
ExpressPCB Plus是一款电路板设计软件,你可以在软件编辑自己的电路板,内置丰富的编辑工具,你可以直接对添加的电路板编辑,可以修改部件,可以移动元件,可以插入新零件,让你在设计电路的时候得到更多图纸编辑功能,让用户可以在ExpressPCB PLUS中创建更好的零件;该软件提供一个部件管理功能,每个部件都有一个id字母、引脚号、简要说明,部件都加载到相关的文件夹保存,而且每个文件不是一个部分,最好将多个相似部分包含在同一个文件中,并为分组有意义的文件名,当你要编辑零件的时候就右键单击零件库中的零件,然后选择“打开零件文件”,例如,在DIP 8针部件上选择Open Part File,随后就可以将零件文件在编辑器中打开,从而可以立即加载零件,让编辑人员可以在零件库找到更多需要的电路板元件!

软件功能
ExpressPCB PLUS的主要特点
ExpressPCB PLUS是一种PCB布局程序,用于创建和编辑双面和四层印刷电路板。
PCB图库
应用程序启动时会显示缩略图,以帮助您管理电路板集合。 快速查找电路板,或搜索部件号和电路板文本。
欢迎编辑
有吸引力的用户界面包含您已熟悉的标准菜单和工具。 这减少了学习曲线,因此您可以专注于设计出色的电路。
翻
从电路板的任何一侧查看和工作。 那就对了! 现在,您可以在计算机上完全按照现实生活中的操作进行操作 - 将电路板翻转以确保双方都正确无误。
字体
该软件包括用于兼容性的直字体和用于更专业外观的圆形字体。
此外,细小的字体挤压细节,但保持最小的生产线厚度。
字体包括常见的电子符号字符(如微,欧姆和地)
零件库
使用最近使用的组件的可视菜单快速向板上添加零件或使用可搜索的库
Pin Annotations
显示引脚编号和功能,以确保将正确的走线连接在一起
连续性
检查电源和接地之间的电气短路。单击任何迹线以检查并遵循电气路径。
铜倾泻
动态创建大的填充区域,为元素提供电气间隙。这些填充可减少噪音,热量和蚀刻时间
材料清单
在添加零件或名称组元素时,会自动维护零件清单。它甚至可以捕获重复的部件ID
打印
打印在家检查或蚀刻
标准功能
包括您在所有现代应用程序中所需的编辑功能,例如复制/粘贴,对齐,查找和多次撤消
软件特色
零件文件夹
启动时,软件会读取User-Defined Parts文件夹,BuiltIn Parts文件夹及其子文件夹中的所有PCB文件。部件文件夹的实际位置取决于操作系统。要访问文件夹,请转到“零件库”窗口,右键单击零件或空白区域,然后选择要在Windows资源管理器中打开的文件夹。
零件文件的文件名并不重要。例如,如果您真的想要,可以将电容器部件存储在名为“Diodes.rrb”的零件文件中。文件名对零件或零件类别没有影响。此外,您可以在多个文件夹中使用相同的文件名,而不会发生冲突。
改变零件
虽然您可以更改内置部件文件夹中的文件,但在更新软件时它们将被覆盖。而是将您的自定义零件放在用户定义的零件文件夹中。
更改零件文件中的零件不会更改包含这些零件的任何其他文件。也就是说,当将部件放置在板上时,制作每个元件的副本。如果将来更改原件并不重要 - 没有链接回原件。这可以防止成品板因更新的零件库而损坏。
更改零件文件中的零件后,需要保存文件。然后,单击“零件库”窗口中的“刷新”按钮,使软件重新读取零件文件 - 否则在退出并重新运行软件之前不会显示更改。
针脚编号适用于高级部件
该软件的一个特点是能够标记零件上的引脚。
如果尚未启用,请在“视图”菜单中选中“ID注释”。这将让您在编辑时看到引脚编号。
在对零件进行分组之前,请通过单击选择孔或垫。在功能区的“描述”部分的ID字段中键入引脚编号(1,2,3或+, - )。在部件号(#)字段中键入引脚功能(输入A,+ 5V,Vcc,GND等)[在这种情况下有点用词不当 - 抱歉]。如果适用,请在备注字段中键入其他任何有用的内容(“轨道到轨”)。
当所有焊盘/孔都填入其描述字段时,将元素分组。然后提供整个组的ID和部件号以命名该部件。
对于这项额外的努力,您明确定义的部分将帮助您制作和验证正确的连接。在“视图”菜单中选中“ID注释”时,电路板上将显示引脚编号和部件ID /名称。当在“视图”菜单中选中“光标处的信息”时,工具提示中会显示许多有价值的信息。考虑放置在电路板上时的效果。
安装方法
1、下载ExpressPCBPlusSetup_1_1_4.exe软件直接打开安装,点击next

2、软件的协议界面就是这样的,自己阅读软件相关的协议吧

3、如果你有公司,可以在这里输入公司名字

4、提示软件的安装地址C:Program Files (x86)ExpressPCBPlus

5、提示软件准备安装的界面,点击install

6、软件正在安装,等待软件安装完毕

7、安装成功直接打开就可以了,点击finish

使用方法
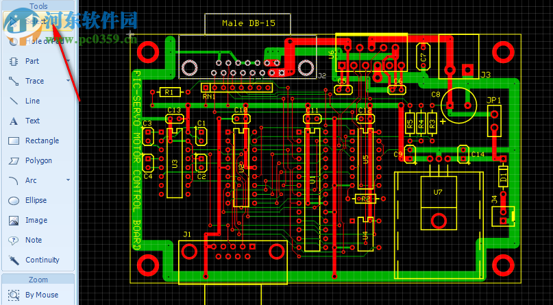
1、ExpressPCB Plus提供更加方便的电路板查看功能,打开软件显示下方的提示

2、下图提示官方的案例,你可以双击电路板直接进入编辑和查看界面

3、也可以点击open自己将本地设计的电路板加载到软件以后编辑

4、这里是视图显示的界面,提供更好的查看方式,可以直接点击界面的布局方式查看电路板

5、下方是编辑的界面,你可以找到相关的编辑工具处理自己的电路板

6、点击选择功能就可以在右边的电路板分析你的电路,可以对元件拖动

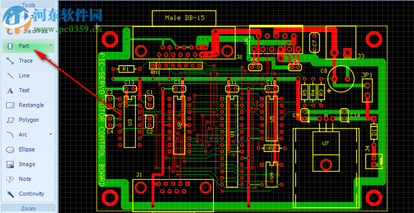
7、左边的工具界面,可以点击part选择用于放置组件的现成模式,具体的功能自己查看吧

8、由于软件是英文的,所以小编就不继续说明了,你可以自己查看官方提供的帮助!

使用说明
ExpressPCB PLUS入门让我们逐步介绍一个创建新印刷电路板的简单示例。
软件启动时,单击“新建”按钮。

板尺寸
我们首先要设置电路板的尺寸。 但是,您可以随时调整它。 单击电路板轮廓以选择它。

单击电路板轮廓
窗户顶部有一条丝带。 功能区的“大小和位置”部分包括各种尺寸的文本字段。 对于矩形板,在“宽度”和“高度”字段中键入所需的值。 对于这个介绍性的教程,我正在制作0.8英寸×0.5英寸的电路板。

在“尺寸和位置”功能区部分中键入新的纸板尺寸
或者,您可以拖动角落或侧面或板轮廓本身,而不是键入尺寸。

调整其他形状的大小的方式相同:输入尺寸或拖动边缘。 这是0.1英寸网格上新调整大小的电路板。

添加零件
让我们在电路板上添加一个LED和电阻。窗口左侧包含工具。在“零件”工具上,单击菜单(右侧的小箭头)。此菜单显示最近使用的部件。由于您之前没有使用过该软件,因此菜单不会显示任何部分。因此,请单击“从库中选择零件”。

第一次选择Part
单击“从库中选择零件”后,将显示“零件库”窗口。与电路板库(和Windows资源管理器)类似,您可以选择缩略图的大小。默认情况下,零件库以最小尺寸显示缩略图,以便将尽可能多的零件装入窗口。单击您喜欢的缩略图大小。

如果找不到所需的部件,可以使用“查找”进行搜索。在“查找”文本框中键入“led”,然后按Enter键(或单击“查找”按钮)。

当您发现T1 3/4 LED时,双击它。

光标包含一个小符号以指示活动工具。在这种情况下,箭头光标有一个小部分符号,表示单击电路板将放置所选部件。单击电路板右侧中间放置LED。

我想要垂直而不是水平的洞。在“排列”菜单中选择“向右旋转”。或者,如果您有足够宽的窗口,请在功能区的“排列”部分中选择“向右旋转”。

(如果禁用“向右旋转”,可能是您单击了电路板上的其他位置并且不再选择LED。如果是这样,只需再次单击LED以突出显示它,以便启用“旋转右侧”。)
LED应改变方向。您现在可以拖动它,以便在网格上很好地对齐,如果需要的话。

现在让我们添加一个小电阻。再次转到“零件”工具菜单。 (请注意,为方便起见,菜单中会显示先前选择的LED。)在库中选择更多部件。

零件库可以隐藏除特定类别中的零件之外的所有零件。例如,为了更容易找到电阻器,请单击“电阻器”类别。

现在很容易发现1/8 W电阻。双击它。

单击电路板中间放置电阻器。向右旋转然后将其拖动到位。
旋转电阻器并移动到位

现在我们要添加两个孔供电。从“工具”功能区中选择“孔或垫”工具。或者,工具提示告诉您可以按键盘上的“H”(或“h”)切换到此工具。

光标变为包括一个小孔的图片。单击电路板左侧放置一个孔。向下移动一点然后再次单击以放置另一个孔。

每次点击,孔工具将继续放置孔或垫。要停止此操作,请切换到“选择”工具或按“Esc”键。 “选择”工具是您的默认工具。如果您觉得自己陷入某种模式,请记得简单地按“Esc”。

下载地址
-
ExpressPCB Plus(电路板查看插件) 1.1.4 官方版
人气软件
839 MB
/简体中文2.26 GB
/简体中文2.19 GB
/简体中文845 MB
/简体中文
Proteus 8.7下载367 MB
/英文
ANSYS Electronics Suite 19.2下载7.28 GB
/英文
ANSYS Products 19.0下载(附安装教程)8.75 GB
/英文
机械设计手册新编软件版2008628 MB
/简体中文
productview express56.5 MB
/英文
英科宇机械工程师2016免费版下载540 MB
/简体中文
相关文章
网友评论共0条

Wecon PLC Editor(维控PLC编程软件) 2019.07 官方版
3DSource零件库 5.3.3 免费单机版









精彩评论