时间:2017-10-05 15:34作者:Blank来源:本站整理人气:2500我要评论(0)
3dmax作为一款建模软件时非常的成功的,每天都有大量的用户在使用它。在这个软件中有一个很独特的功能叫做孤立模式。经常设计模型的用户都知道,在设计的过程中总是会出现很多的零件,混在一起很容易出错,若是开启了孤立模式就能够单独对某一模型进行修改操作。但是在修改了之后你知道该如何退出孤立模式么?由于很多用户都询问过这个问题,因此小编特地制作了一个关闭孤立模式的教程,大家可以跟着教程一起关闭!


Autodesk 3DMax 2018 32/64位(附安装教程)
大小:3.2 GB版本:简体中文版环境:WinXP, Win7, Win8, Win10, WinAll
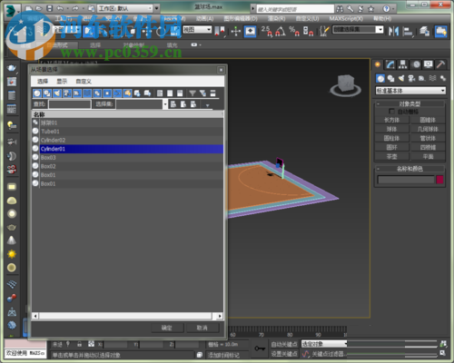
1、打开已经安装好了的3dmax软件,接着导入一个需要孤立的对象。小编就随意举例子了,大家可以看见下面的篮球场就是接下来要孤立的模型了!


2、在孤立的时候首先需要孤立黄色的区域,使用鼠标选中它们之后右击单击,在右键菜单中将其设置为孤立当前选择即可!

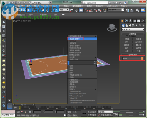
3、成功的孤立了整个区域之后我们可以看见目前主界面中只能看见这个区域了,这时就可以单独对它进行编辑了!如何才能退出孤立模式呢?使用鼠标右键单击这个区域!

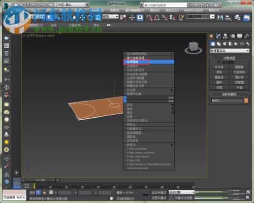
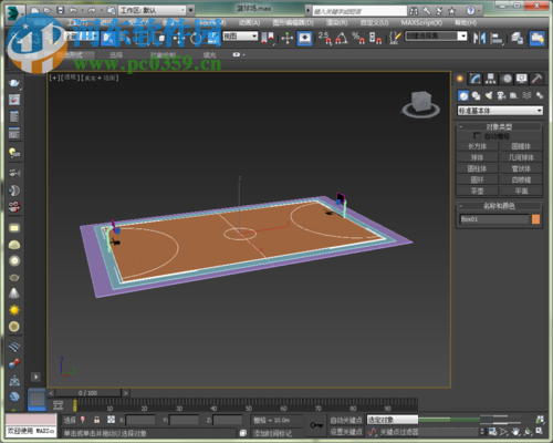
4、在出现的右键菜单中单击“结束隔离'一栏,设置之后其他的区域就会被显示出来了!


5、已经能熟练操作这个软件的用户在使用孤立功能的时候一般会利用快捷键:alt+q进入孤立模式!
PS:快捷键是可以自己设置的喔!

6、还有的用户会在孤立了模型之后在界面中建立一个“退出孤立模式”的提示框,只要单击就能退出这个模式!

上述步骤就是3dmax退出孤立模式的方法了,进入的方法比较简单,退出的时候小编建议大家建立一个退出按钮,这样退出比较方便。如果大家在使用快捷键的时候没有反应也别担心,有可能是快捷键冲突了,大家可以在软件的设置界面中对快捷键进行设置!
相关阅读 PDF Candy Desktop裁剪PDF页面的方法迅捷视频剪辑器给视频添加动画片头的方法步骤迅捷音频编辑软件将MP3转换成AAC格式的操作方法antibrowserspy清理垃圾文件的方法步骤使用Best PDF Combine PDF合并PDF文件的方法步骤Apeaksoft Studio Video Editor剪切视频的操作方法爱拍原创电脑版将MP4转换成AVI的方法极光PDF阅读器将CAD文件转换成PDF的方法步骤使用Prism视频文件转换器将视频转换成gif的方法步骤神奇图像处理软件给图片添加花边的方法
热门文章
修复迅雷一直显示连接资源以及下载速度为0的方法
处理lol登录时遇到了一个预期之外的错误的方法
处理迅雷提示应版权方要求文件无法下载的方案
最新文章
PDF Candy Desktop裁剪PDF页面的方法
迅捷视频剪辑器给视频添加动画片头的方法步骤
迅捷音频编辑软件将MP3转换成AAC格式的操作方法antibrowserspy清理垃圾文件的方法步骤使用Best PDF Combine PDF合并PDF文件的方法步骤Apeaksoft Studio Video Editor剪切视频的操作方法
人气排行 修复迅雷一直显示连接资源以及下载速度为0的方法处理lol登录时遇到了一个预期之外的错误的方法处理迅雷提示应版权方要求文件无法下载的方案解决cad文字不显示的三种方法教你查看发QQ匿名消息的好友绝地求生吃鸡添加好友的方法
盖楼回复X
(您的评论需要经过审核才能显示)
查看所有0条评论>>