时间:2017-07-06 16:19作者:Blank来源:本站整理人气:1371我要评论(0)
3d studio max,常简称为3d Max,是Discreet公司开发的基于PC系统的三维动画渲染和制作软件。在做动画时,它是我们常用的模型制作软件,制作模型要从基础的开始学,慢慢地制作复杂的模型。我们就从最基础的技巧学起吧!今天小编带来的是网格平滑命命令的使用方法,一起来看看图文教程吧。


3dsmax9下载 3D Studio MAX(支持32位/64位)
大小:449.43 MB版本:9.0 简体中文版环境:WinXP, Win7, Win8, Win10, WinAll
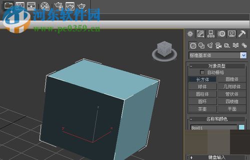
1、打开3d max软件。可看到四个视图窗口,在窗口的右边,鼠标左键单击面板的“几何体”按钮,选择“标准基本体”,在透视图上,拖动绘制长方体出来。

2 鼠标左键单击“修改”面板,可直接修改长方体,长、宽、高的参数值,修改后,在透视图上的长方体就发生改变,如下图所示。

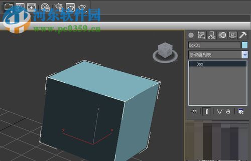
3 在“修改”的面板上,鼠标左键单击“修改器列表”,在命令列表中选择“网格平滑”命令。

4 在“网格平滑”命令面板上,可看到长方体发生了形状的改变,但看起来不平滑。

5 在“网格平滑”命令面板上,修改网格平滑的参数,细分量迭代次数改为3,此时可看到长方体变成很平滑了,如下图所示。

6 修改好平滑参数后,鼠标左键单击“渲染”按钮,此时,可看到长方体网格平滑的效果图了。

以上所述就是关于网格平滑命命令的使用的全部步骤,这是3d max中最基础的部分,只有基础学好了,学习更高级的技巧时才会更容易,大家一起努力吧!
相关阅读 PDF Candy Desktop裁剪PDF页面的方法迅捷视频剪辑器给视频添加动画片头的方法步骤迅捷音频编辑软件将MP3转换成AAC格式的操作方法antibrowserspy清理垃圾文件的方法步骤使用Best PDF Combine PDF合并PDF文件的方法步骤Apeaksoft Studio Video Editor剪切视频的操作方法爱拍原创电脑版将MP4转换成AVI的方法极光PDF阅读器将CAD文件转换成PDF的方法步骤使用Prism视频文件转换器将视频转换成gif的方法步骤神奇图像处理软件给图片添加花边的方法
热门文章
修复迅雷一直显示连接资源以及下载速度为0的方法
处理lol登录时遇到了一个预期之外的错误的方法
处理迅雷提示应版权方要求文件无法下载的方案
最新文章
PDF Candy Desktop裁剪PDF页面的方法
迅捷视频剪辑器给视频添加动画片头的方法步骤
迅捷音频编辑软件将MP3转换成AAC格式的操作方法antibrowserspy清理垃圾文件的方法步骤使用Best PDF Combine PDF合并PDF文件的方法步骤Apeaksoft Studio Video Editor剪切视频的操作方法
人气排行 修复迅雷一直显示连接资源以及下载速度为0的方法处理lol登录时遇到了一个预期之外的错误的方法处理迅雷提示应版权方要求文件无法下载的方案解决cad文字不显示的三种方法教你查看发QQ匿名消息的好友绝地求生吃鸡添加好友的方法
盖楼回复X
(您的评论需要经过审核才能显示)
查看所有0条评论>>